HOME_PC_WZA
页面放大(7168552)
页面缩小(7168524)
语音指读(7737539)
文字提示(7168720)
高对比度(7168692)
辅助线(7168608)
纯文本(7168467)
重置(7168496)
关闭(7168580)
Home_right_top
人才招聘(2433)
消费者权益保护(2434)
网点服务(2436)
项目信息公告(2437)
Home_pcwza_turn
无障碍服务(5973112)
Home_pc_Channel
首页(2300)
个人业务(2301)
对公业务(2302)
乡村振兴(2303)
普惠金融(2304)
投资理财(2305)
网络金融(2306)
银行卡(2307)
信息公开(2308)
尊敬的客户:
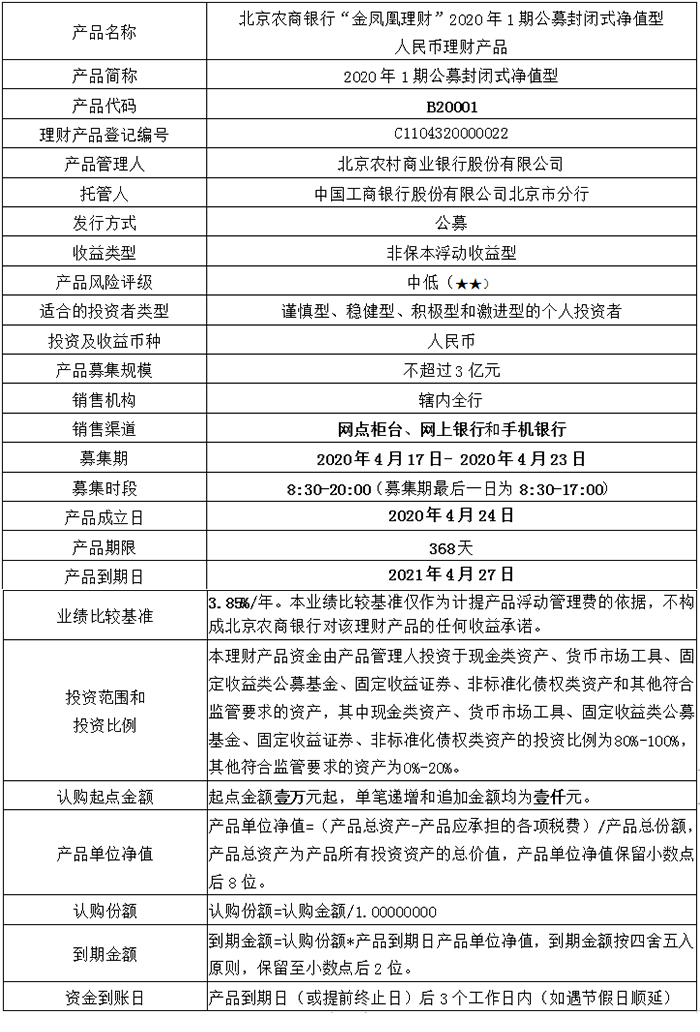
我行定于2020年4月17日至4月23日发行2020年1期公募封闭式净值型人民币理财产品,产品具体信息如下:
有关产品更多信息,请您查看2020年1期公募封闭式净值型人民币理财产品说明书和风险揭示书。
感谢您一直以来对北京农商银行的支持!敬请继续关注“金凤凰”理财产品。
北京农商银行
2020年4月15日